Latest Components

Renesas PMBus enabled DC-DC power modules

Manufacturer

Part #

Category

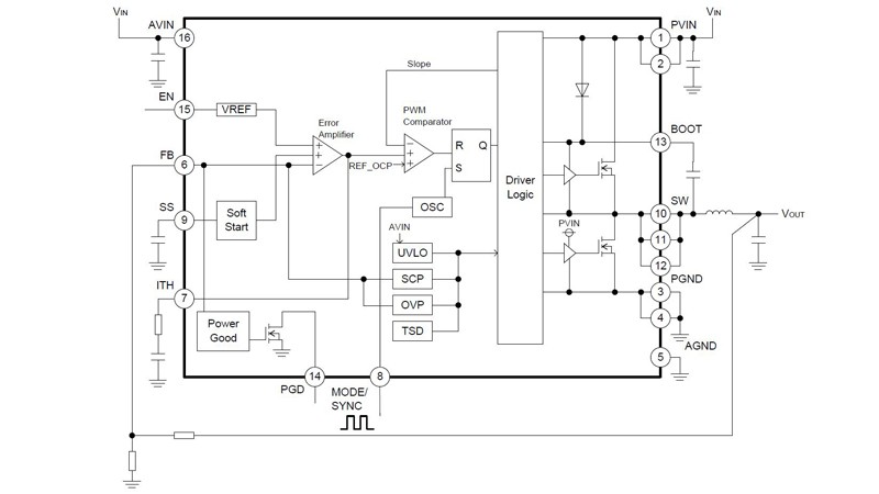
Renesas ISL8210M/12M/80M/82M Power

Description

The ISL8210M/12M/80M/82M are compact, integrated DC-DC power modules featuring a PWM controller, inductor, power MOSFETs, and passives in a single package. They deliver 10A or 15A of continuous current and support both analog and digital PMBus interfaces. Designed for high efficiency and fast transient response, these modules are ideal for space-constrained and battery-operated applications.

ISL9241 Buck-Boost Configurable Battery Charger

Manufacturer

Part #

Category

Renesas ISL9241HRTZ-T7A Power

Description

The ISL9241 is a digitally configurable buck-boost battery charger supporting NVDC and Hybrid Power Buck Boost charging for 2- to 4-cell Li-ion batteries. It features system bus regulation, protection, and high efficiency using only NFETs, with support for USB-C PD and programmable parameters via SMBus/I2C. Ideal for tablets, notebooks, power banks, and USB-C portable devices.

onsemi SPM®31 Intelligent Power Module

Manufacturer

Part #

Category

onsemi SPM31 Power

Description

The onsemi SPM31 is a 650V/1200V intelligent power module (IPM) integrating optimized gate drive for built-in IGBTs, minimizing EMI and losses. It features multiple protection functions including under-voltage lockout, over-current shutdown, thermal monitoring, and fault reporting. Designed for industrial pumps, fans, and automation, it offers high efficiency and reliability in a compact module.

NXP FS6500 Fail Silent System Basis Chip

Manufacturer

Part #

Category

NXP FS6500 Power

Description

The NXP FS6500 is a system basis chip (SBC) that provides power management for MCUs, featuring dual DC/DC switching regulators, linear regulators, and ultra-low-power modes. It integrates advanced functional safety features, CAN FD and LIN physical interfaces, and a configurable safety architecture. Designed for automotive and industrial applications, it supports voltage operation from 2.7V to 36V and high-temperature environments.

Renesas RAA210XXX - Switching Power Modules

Manufacturer

Part #

Category

Renesas RAA210XXX Power

Description

The Renesas RAA210XXX series are fully-encapsulated step-down switching power modules designed for high-density power delivery in ASIC, FPGA, and DSP applications. Featuring ChargeMode™ control architecture, they offer fast transient response, high efficiency, and real-time system monitoring via PMBus. These modules support output currents from 25A to 80A and are available in compact HDA packaging for improved thermal performance.

Renesas ISL81601 - Buck-Boost Controller

Manufacturer

Part #

Category

Renesas ISL81601 Power

Description

The ISL81601 is a true bidirectional 4-switch synchronous buck-boost controller for efficient DC-DC power conversion, featuring peak and average current sensing and robust multilayer overcurrent protection. It supports wide input and output voltage ranges and delivers smooth mode transitions with high efficiency up to 99%. The device is ideal for applications such as battery backup, industrial automation, and renewable energy systems.

Rohm BD9S Series Ultra-Compact Automotive Buck DC/DC Converters

Manufacturer

Part #

Category

Rohm BD9S Power

Description

The Rohm BD9S series are ultra-compact automotive secondary buck DC/DC converters designed for high reliability and low power consumption in ADAS applications such as radars, cameras, and sensors. These converters offer class-leading miniaturization, high efficiency up to 90%, and output currents ranging from 0.6A to 4.0A. Features include enable control, output voltage indicator, and optimized design for reduced interference and improved power savings.

FAN6500xx Synchronous PWM Buck Regulator

Manufacturer

Part #

Category

onsemi FAN6500xx Power

Description

The onsemi FAN6500xx is a high-performance synchronous PWM buck regulator with integrated high and low side MOSFETs, supporting input voltages from 4.5V to 65V and output currents up to 10A. It features a programmable switching frequency, tight voltage regulation, and comprehensive protection features. This device is ideal for high voltage point-of-load modules, telecommunications, networking, and industrial automation applications.

onsemi NCV570X High Voltage Gate Drivers

Manufacturer

Part #

Category

onsemi NCV570X Power

Description

The NCV570X is a family of high-current, high-voltage gate drivers designed for high power applications such as automotive and traction. These drivers offer integrated protection features including UVLO, DESAT, and an active Miller clamp, while supporting a wide bias voltage range. They are available in 8-pin and 16-pin SOIC packages for flexible system design.

Torex XD9267/68 Synchronous Buck DC/DC Converter

Manufacturer

Part #

Category

Torex XD9267/68 Power

Description

The Torex XD9267/68 is a compact, AEC-Q100 qualified synchronous buck DC/DC converter with a wide 3V to 36V input range and up to 600mA output. It features high efficiency at light loads, low quiescent current, and supports automatic PFM/PWM mode. Its ultra-small USP-6C package enables space-saving designs for automotive and industrial applications.

1 6 7 8 9 10 11 12 13 14 15 16 17 18 188